今年会官方网站
首页
/
行政部门
/
资产管理处
/
工作动态
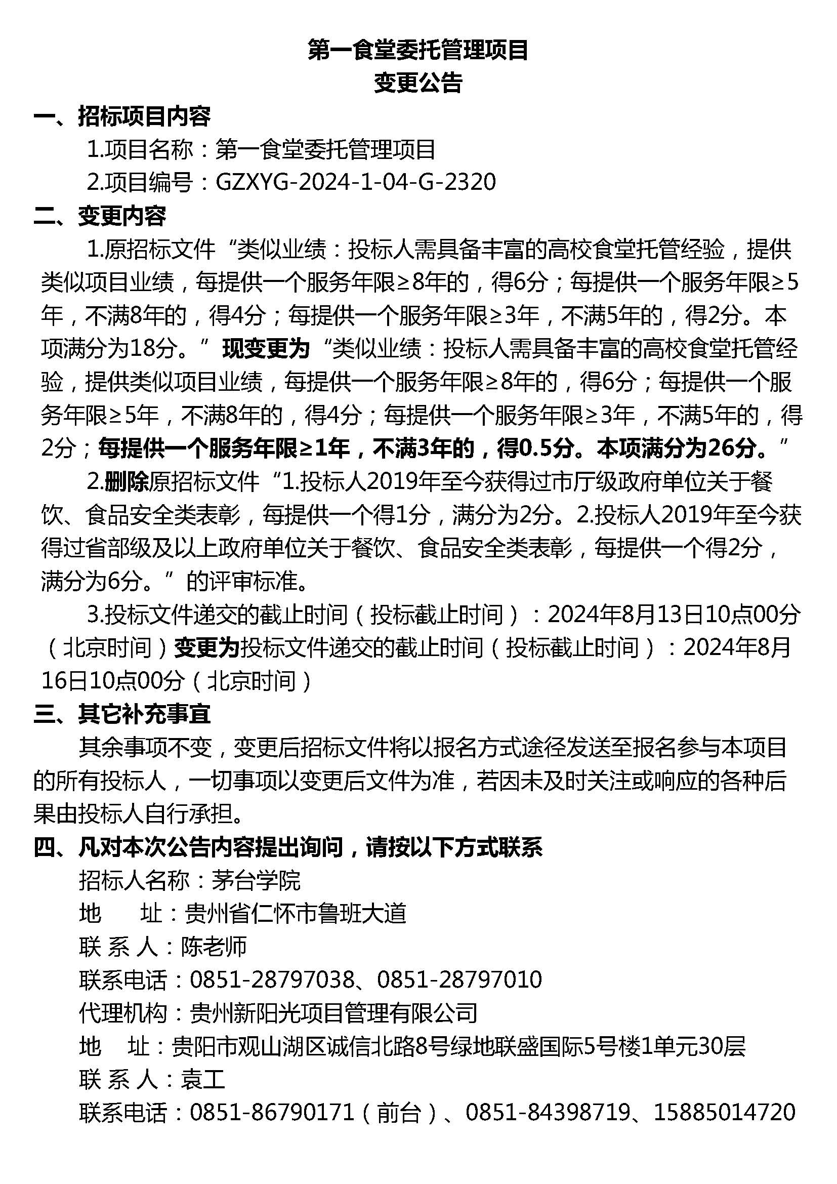
第一食堂委托管理项目 变更公告
2024-08-01 22:49
字号:[
小
中
大
]
[关闭]
视力保护色:
上一篇:
无
下一篇:
2024年办公家具设备采购流标公告
校长信箱
丨
智慧校园信息门户
地址:今年会(中国大陆)官方网站 - 登录入口
电话:0851-28797002
官方微信公众号
贵公网安备:号
网站备案号:黔ICP备
技术支撑:贵州多彩博虹科技有限公司