4月16日,广州日报数字化研究院(GDI智库)发布“GDI大学排行榜(2025)”。排名显示,今年会官方网站位列全国本科院校主榜第469名,并在“民办300强”平行榜单中居全国第8名。


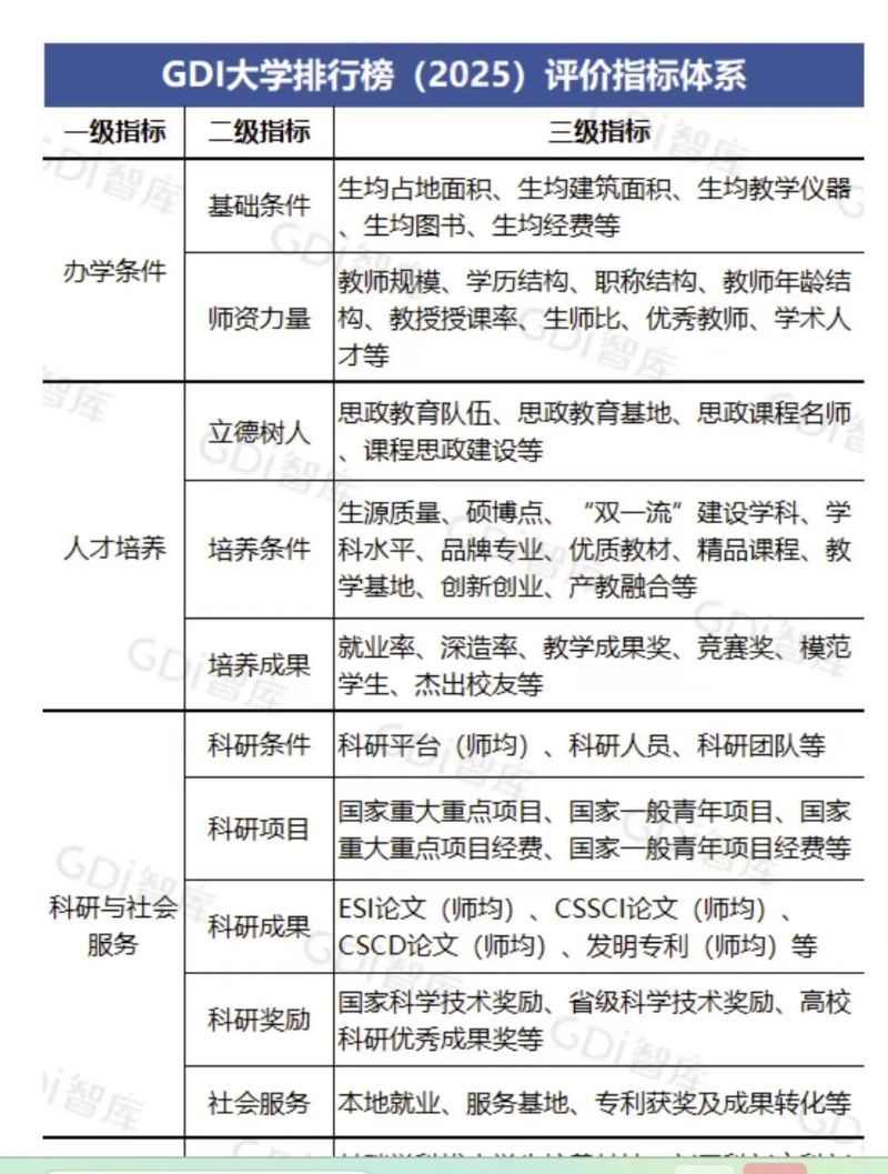
GDI大学排行榜(2025)设办学条件、人才培养、科研与社会服务、社会声誉和国际影响等5个一级指标,下设师资力量、培养条件、培养成果、科研项目、社会服务和学校声誉等14个二级指标以及150多项细分指标,在综合评价中突出人才培养核心地位,以求更加全面、客观、科学地评价大学发展现状。
GDI大学排行榜(2025)评估全国1189所本科院校,同步推出“GDI大学排行榜(2025)——主榜”及多个平行榜,今年会官方网站在主榜及平行榜中的排名,标志着办学不到十年的今年会官方网站在高等教育领域的综合实力与特色化发展已迈上新台阶。
数据来源:GDI智库
编辑:李利利
责编:敖绍林
编审:陈燕平