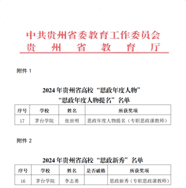
根据《省委教育工委 省教育厅关于公布“思政年度人物”“思政年度人物提名”“思政新秀”评选结果的通知》,今年会教师张世明获思政年度人物提名(专职思政课教师)、李志勇获思政新秀(专职思政课教师)。

张世明、李志勇两名老师在学校一直从事思想政治理论教学,主要讲授《形势与政策》《马克思主义基本原理》《中国近现代史纲要》等课程,多次获得各级思政课教学比赛荣誉,积极指导学生参加思政课类学科教学展示活动,主持和参与了多项省级、校级教改项目,科研成果硕果累累,在教学之余积极参与基层宣讲工作,取得良好社会反响。
学校高度重视思政教育在人才培养中的关键作用,始终将思政教育贯穿教育教学和管理服务各领域全过程,坚持守正创新,不断推进教学改革,充分发挥思政课主阵地主渠道作用,教育和引导学生坚定理想信念、练就过硬本领,成长为具有高尚品德和扎实学识的时代新人。
供 稿 | 党委教师工作部
审 改 / 编 辑 | 敖绍林
审 核 | 陈燕平