为深入学习贯彻习近平新时代中国特色社会主义思想,进一步深化科创实践育人成效,培养大学生创新精神、创业意识和创新创业能力,为2024年“挑战杯”、“互联网+”选拔、培育优秀参赛项目。近日,资源环境系在A2-312、A2-412教室举办了2024年大学生创新创业大赛。出席本次比赛的评委老师有资源环境系党总支书记、主任冯华仲老师,党总支副书记黄华老师,副主任袁德志老师,李桂贤老师、陶雪老师、陈玉宇老师、张冰老师、郑羽西老师、夏伟老师、陈文静老师。

比赛现场
此次比赛分为项目路演展示和现场答辩两个环节。在项目路演展示环节中,团队选手们通过精心准备的PPT,分别从项目背景、产品技术、科技创新、市场优势、项目成果等方面展示参赛作品的特色与亮点,简明扼要地介绍着各自项目的创新性和成果。在现场答辩环节,评委们针对每个项目的创新性、实用性、市场前景等方面进行提问,并给出了专业的意见和建议。面对提问,同学们沉着应对,有条理地回答各个问题,展示了他们扎实的专业知识和良好的沟通能力,展现了资环学子积极向上的青春朝气和勇于创新的精神风貌。

路演展示

现场答辩
郑羽西老师对各参赛队伍的作品给予肯定的同时也从不同角度提出了宝贵建议,为参赛团队备战校赛指明了方向。此外,郑羽西老师还希望大家能够认真对标比赛方案,细心打磨作品,在今后的比赛中可以自信的阐述团队的作品,展现出更加饱满的精神状态。

郑羽西老师发言
黄华老师对本次大赛进行了点评与总结。他肯定了各项目团队在比赛过程中的辛勤付出,并鼓励同学们积极参加创新创业类竞赛。同时他希望以本次大赛为契机,激发同学们的创新热情与探索精神,营造积极开放、持续学习的创新氛围,激发学生的创新潜力。

黄华老师发言
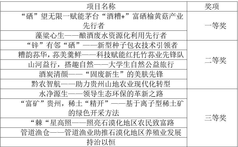
经过激烈的角逐和紧张的分数统计,评选出了一等奖、二等奖、三等奖,最终获奖名单如下:


冯华仲老师为获得一等奖的同学颁奖

黄华老师为获得一等奖的同学颁奖

陈玉宇老师、郑羽西老师为获得二等奖的同学颁奖

袁德志老师、李桂贤老师为获得二等奖的同学颁奖

陶雪老师、张冰老师为获得三等奖的同学颁奖

夏伟老师、陈文静老师为获得三等奖的同学颁奖
此次比赛展现了资源环境系青年学生良好的科学素养和创新风貌,激发了同学们对创新创业类竞赛的参与热情。日后,资源环境系将继续做好优秀项目的培育工作,培养更多有理想、敢担当、能吃苦、肯奋斗的创新应用型人才。

合影留念
图文:资源环境系
一审:栾康
二审:黄华
三审:冯华仲