酿酒工程自动化系“大学生讲思政课”活动圆满落幕
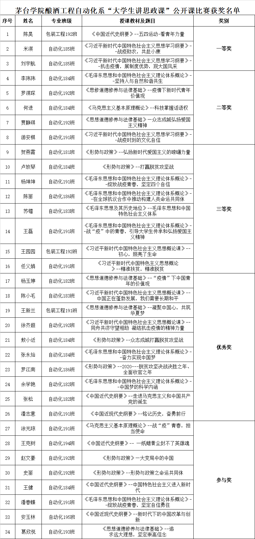
2020年6月10日至6月24日,酿酒工程自动化系“大学生讲思政课”公开课线上活动顺利开展,来自14个班级的34名同学踊跃报名参加了此次活动。

34名参赛同学紧紧围绕 “传递时代精神,讲好中国故事”的活动主题,分别从“习近平新时代中国特色社会主义思想概论课”、“马克思主义基本原理概论”、“毛泽东思想和中国特色社会主义理论体系概论”、“中国近现代史纲要”、“思想道德修养与法律基础”、“形势与政策”这六门课程中选取有关章节或专题,结合时政热点,就如何打赢疫情防控阻击战以及全面建成小康社会目标实现之年、全面打赢脱贫攻坚战收官之年等进行了生动的讲述。

“大学生讲思政课”旨在贯彻落实习近平总书记在学校思想政治理论课教师座谈会上的重要讲话精神,深入推进学院“三全育人”综合改革试点工作,通过大学生讲思政课的形式,不断引导学生树立正确的世界观、人生观、价值观,不断提高对思政课的获得感,以进一步促进青年学生德智体美劳全面发展,努力成长为担当民族复兴大任的时代新人。


学生表示,在参与过程中能够充分认识思政课在新时代特别是在疫情防控期间的重要意义,引导学生把灾难当教材、把困难当磨砺,与国家共患难、与人民共进步,使其坚持化危为机、抓住契机,肩负起观察时代、解释时代、引领时代的担当,更好地发挥思政课在凝聚共识、坚定信心、统一行动方面的重要作用,实现思政小课堂和社会大课堂同频共振,让思政课更好地服务于疫情防控大局。

酿酒工程自动化系
2020年6月24日