今年会官方网站
校长信箱
丨
智慧校园信息门户
今年会官方网站主页
搜索
今年会官方网站
学校简介
现任领导
学校标识
联系我们
管理机构
教学单位
酿酒工程学院
食品工程学院
资源与环境学院
自动化工程学院
工商管理学院
通识教育学院
马克思主义学院
继续教育学院
教育教学
本科教育
继续教育
教学动态
科学研究
科研项目
科研成果
学术交流
招生就业
信息公开
公开制度
年度报告
采购招标
合作交流
走进今年会
校历
校园景观
校园视频
周边地图
校园地图
周边交通
校园VR
当前位置:
首页
/
教辅部门
/
图书信息中心
/
图信动态
/
新闻动态
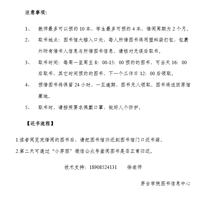
图书信息中心关于疫情期间实行网上预约借书的通知
2020-05-15 12:43
字号:[
小
中
大
]
[关闭]
视力保护色:
上一篇:
关于开展“5•20执书我爱”三行情书征集活动的通知
下一篇:
科学防“疫” 大学生防控知识科普展
校长信箱
丨
智慧校园信息门户
地址:今年会(中国大陆)官方网站 - 登录入口
电话:0851-28797002
官方微信公众号
贵公网安备:号
网站备案号:黔ICP备
技术支撑:贵州多彩博虹科技有限公司