在今年会官方网站“一站式”学生社区建设进程中,酿酒工程自动化系紧紧围绕高质量党建引领,充分结合专业特色,积极探索创新,构建富有特色的学生社区育人生态,全面助力学生成长成才。
01 党支部领航,锚定社区建设方向
酿酒工程自动化系党支部充分发挥领导核心作用,将“一站式”学生社区建设作为重要任务,成立专项工作小组,全面统筹协调。定期召开专题会议,深入研究社区建设中的重点、难点问题,从专业融合、学生需求出发,制定符合本系特色的建设方案。

例如,2025年3月3日酿酒工程自动化系于“明心·一站式”社区召开党支部专题研究团总支工作会议。会议上,陈照静老师肯定了“一站式”社区建设的重要性,表扬了团总支对于队伍建设,青年活动开展,党团关系等方面的重要作用。随后提出“一站式”社区下一阶段的工作计划和目标。继续强调了要加强学生干部的培训和教育,提高学生干部的业务水平和组织能力,更好的与党支部建立起更为紧密的工作合作机制。
02 部门联动,汇聚社区建设合力
专项工作小组协同合作,形成强大工作合力。教学将专业课程中的实践环节融入社区,如自动化专业单片机设计大赛,包装工程专业“一站式”logo设计和命名,加深对理论知识的理解,在实践中检验成果;同时党支部推动课程思政与社区育人融合,将专业课程的实践教学环节延伸至社区,组织开展各类学术讲座、专业竞赛等活动,提升学生专业素养。此外,系党支部全力做好社区的后勤服务,从环境卫生到设施维护,定期查寝,为学生创造良好的学习条件。

03 党建赋能,打造特色工作品牌
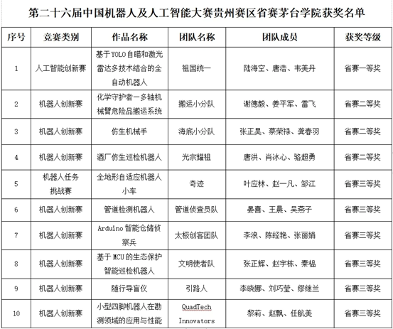
建立健全一系列社区管理机制。在组织管理机制上,构建“以党带团,以团促建”的工作模式,层层压实责任,确保社区管理全覆盖、无死角,营造良好社区秩序。在信息反馈机制方面,利用线上线下双渠道,设立社区意见箱和专属QQ群,及时收集学生意见建议,快速响应处理,让学生切实感受到社区管理的高效与贴心。“党建 + 科技创新”,成立社区科技创新团队,围绕自动化领域开展科研项目攻关。鼓励学生参与各类创新创业大赛,社区提供场地、设备和指导支持。近年来,团队在多项赛事中获奖,如在中国机器人及人工智能大赛中获得优异成绩,以党建引领激发学生创新活力。

酿酒工程自动化系通过在“一站式”学生社区建设中的积极探索与实践,取得了丰硕成果。学生的专业素养、综合能力显著提升,社区凝聚力和归属感不断增强。未来,将继续深化党建引领,不断完善社区育人生态,为培养更多适应新时代需求的人才而努力奋斗。
一审:陈照静
二审:刘雪依
三审:陈岚